(Article) Protein-energy restriction-induced lipid metabolism disruption causes stable-to-progressive disease shift in Mycobacterium avium-infected female mice

국내
필요한 자료를 다운로드 하실 수 있습니다.

(Article) Protein-energy restriction-induced lipid metabolism disruption causes stable-to-progressive disease shift in Mycobacterium avium-infected female mice

관리자 0 1801

2024-06-17  


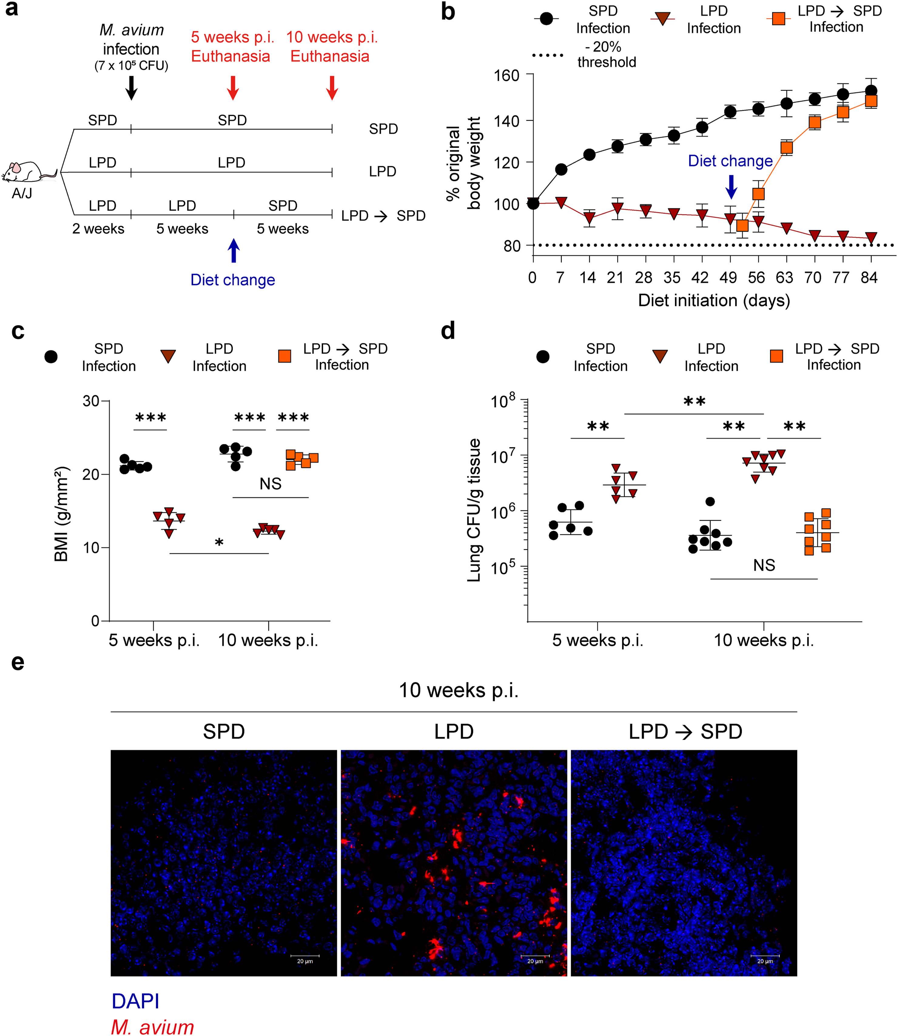
Mycobacterium avium 복합 폐질환 (Mycobacterium avium complex pulmonary disease, MAC-PD)은 낮은 체질량 지수(low body mass index, BMI)에서 질병 저항성 연구

 ○ 마우스 모델을 이용한 저체중의 MAC-PD의 악화 초래 가능성 기전 연구 발표

 ○ Mycobacterium avium complex(MAC)은 Mycobacterium aviumMycobacterium intracellulare로 구성됨

   - 인간의 만성 폐질환을 유발하는 주요 원인 중 하나임

   - 특히, MAC는 선진국에서 발생률과 사망률이 증가하고 있음

 ○ 지방산 대사는 다양한 감염, 특히 결핵에서 중요한 역할 조절함

   - M. avium는 대식세포의 지질 대사를 조작하며 세균 성장에 유리한 환경을 제공함

   - MAC-PD 환자들은 종종 낮은 체질량 지수(BMI)를 가지며, 이는 질병의 빠른 진행과 나쁜 치료 결과와 연관이 있음 


 암컷 A/J 마우스를 두 그룹으로 나누어 하나는 표준 단백질 식이(standard protein diet, SPD), 다른 하나는 저단백질 식이(low protein diet, LPD)를 통해 단백질-에너지 제한을 유도함

 ○ 단백질-에너지 제한이 MAC-PD의 진행을 촉진하며, 대사 상태와 면역 반응, 지질 대사의 변화와 관련됨

 ○ 저단백질 식이를 한 실험군은(LPD)는 대식세포에서 CD36 단백질 발현과 지질 축적이 증가하였으며 세균 증식이 촉진됨

   - 중요한 면역 반응(IFN-γ와 IL-17A)이 감소했으며, MAC-PD 진행과 관련있음을 확인함

   - 혈청 분석에서도 MAC-PD 진행 환자는 지방산과 팔미트산 수치가 질병 비진행 마우스 집단 높은 것을 확인

 ○ CD36 매개 팔미트산 흡수가 세균 증식에 중요한 역할을 한다는 것을 in vitroin vivo 실험을 통해 확인함

   - αCD36 항체를 사용하면 대식세포의 지질 축적과 세균 성장을 억제할 수 있음

   - 따라서, CD36은 MAC-PD 병인에 중요한 역할을 하며, 이를 타겟으로 한 치료 전략이 유망함


 영양 상태 및 지질 대사는 MAC-PD 진행에 중요한 영향을 미치므로 영양 조절이 MAC-PD의 주요 치료 전략이 될 수 있음



 


 

해당 자료는 감염병 위기대응을 위한 영문 자료를 바탕으로 국문으로 작성되었으며본 글로피드-알 코리아의 공식 견해는 아닙니다.

원문은 글로피드-알 코리아 홈페이지(https://www.glopid-r-korea.kr/)을 통해 확인할 수 있습니다.

원문 출처 Link